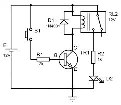
Transistörlü Röle kontrol devresi genellikle küçük güçlü bir transistör ile yüksek güçlü alıcıların çalıştırılması için tasarlanmış bir devredir. Uygulama da genellikle NPN tipi bir transistör ve 12V bobin çalışma gerilimi olan bir röle kullanılmaktadır. Bu devrelerde NPN transistörün iletime geçirilmesi ile kollektöre bağlanan röle de kumanda edilmektedir.
Devre şeması ve çalışma videosu aşağıdadır.
